Instance Verification Kit (IVK)
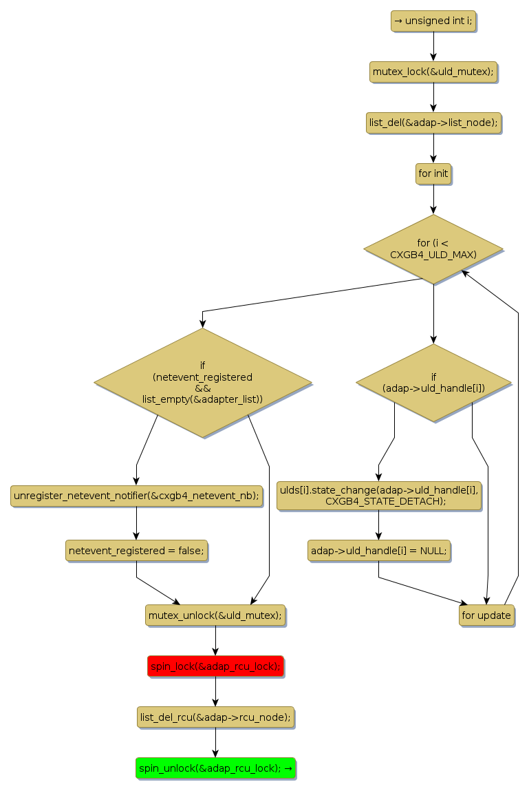
spin lock @ [111267+26+/linux-3.19-rc1/drivers/net/ethernet/chelsio/cxgb4/cxgb4_main.c]
Instance Signature: adap_rcu_lock
|
The Matching Pair Graph:
|
|
Function Name
|
Control Flow Graph (CFG)
|
Events Flow Graph (EFG)
|
Source Correspondence
|
|
detach_ulds
|
|
|
[110810+11+/linux-3.19-rc1/drivers/net/ethernet/chelsio/cxgb4/cxgb4_main.c]
|